About Campus Surveys
Institutions send surveys to constituents to capture satisfaction, sentiment or other indicators. The Campus Surveys feature enables representatives to create feedback form templates from Campus Survey Templates, which can then be assigned to a contact who will provide feedback on students included in the survey.
Student advisors / coaches, etc. discuss the feedback with students and suggest areas of improvement, thus enhancing their engagement with the course. After the discussion, the student advisor / coach can create improvement plans for students in the form of success plans or To Dos.
The campus survey feature is a mechanism for respondents to provide meaningful and pointed feedback to students. The feature works on records of the course and its course sections. Students associated with a course section are included in a campus survey. The feedback that's provided is displayed in the contact form (Student Success Profile tab > Feedback grid).
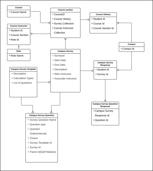
Campus Survey Entities
This section provides information about the entities available to work with the Campus Survey feature.
-
Campus Survey - This entity stores the generated Campus survey form for staff courses instructor, created to provide feedback.
-
Campus Survey Template - This entity is used to create a parent Campus Survey template with questions and response options.
-
Campus Survey Response - This entity holds the relationship between the Campus Survey and each student or contact about whom the response is submitted.
-
Campus Survey Question - This entity is used as a library of questions that are created and updated as part of various Campus Survey Template & Campus Survey.
-
Campus Survey Question Response - This entity holds the survey response which is saved or submitted by a responder as part of a campus survey for each contact. For example, a Faculty providing feedback about student in their courses.
Entity Relationship Diagram for Campus Survey
The following diagram illustrates the entities relationship for the Campus Survey feature.
Campus Survey Process Flow
The following image is an example of the Campus Survey Process Flow with the email sent to the faculty:
How Does it Work
- An administrator creates a Campus Survey Template which includes:
- Questions
- Other important information such as the start date and due date
- To assign the survey, users need to select one or more course section records and click
. When this happens, campus survey records are created from an associated campus survey template.
The system will send out an email to contacts associated with the course section based on their roles. For instance, contacts with the Faculty role will receive an email along with other instructors included in the campus survey. Contacts will need to click the link and respond to the survey. - Email notifications about the survey will be sent:
- On or before the start date.
- To the respondent even after the due date has lapsed if feedback is not submitted.
- Survey feedback will be displayed in the contact form.
