Long Running Workflow
A human workflow, or long running workflow, refers to a type of business process where time elapses between actions, usually waiting for some person to make a decision, which then resumes the workflow. In most cases these workflows refer to approval processes. For example, a student makes a request and that request requires a notification to be sent to one or more approvers.
To create a long running workflow, you will need the following:
-
Specify the entity and event that will initialize the process, for example, a document being requested.
-
Get the workflow instance.
-
Save the workflow instance to a location where it can be retrieved.
-
Persist the workflow through a bookmark or time delay.
-
Trigger an en event that resumes the workflow.
-
Fetch the workflow instance.
-
Complete the workflow or repeat the persist / resume process.
When designing approval processes, you can have a scenario where a single event can continue the workflow or several events need to occur to continue the workflow.
-
For singular approval, like approved or denied, use the Pick and Pick Branch activities to resume bookmarks.
-
For multiple approvals, like approver, document, and fee, use a Parallel activity to resume bookmarks.
Currently, you can only save the WorkflowInstanceId to the CmDocument or CmEvent tables in Anthology Student. Most approvals or long running workflows will be related to a Contact Manager activity or a document.
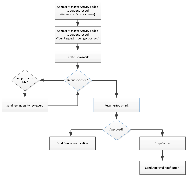
Scenario: Request Approval from a User
We will add a Contact Manager activity to a student and assign it to an advisor. The first workflow will “wait” until the advisor approves. The second workflow will "wake up" the first workflow when the Contact Manager activity is closed.
The following flowchart illustrates the business process that is captured in the workflow sequence.
Prerequisites
- A Contact Manager activity is set up in Anthology Student.
- Access to the workflow logs is available.
Workflow Activities Used
The following activities will be used in the workflow:
- If
- Sequence
- LookupReferenceItem
- CreateBookmark
- ResumeBookmark
- Pick
- PickBranch
- LogLine
- ExecuteNonQuery
- ExecuteDataReader
- GetWorkflowInstanceId
- FlowChart
Continue with Create a Long Running Workflow.
