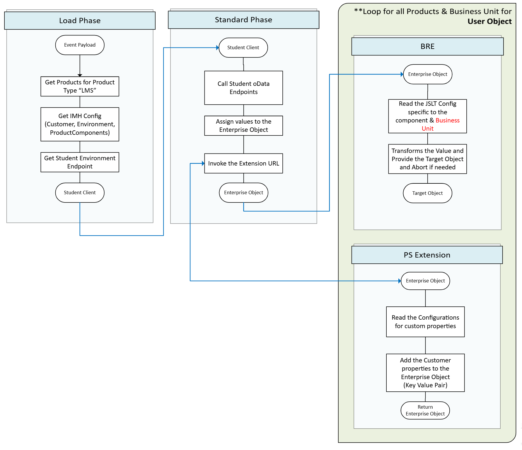
Overview
The integration between Anthology Student and Blackboard involves:
-
Events from Anthology Student
-
Blackboard APIs to push data
The integrated entities include:
-
Outbound (from Anthology Student):
- Users
- Terms
- Course/Class sections
- Student registrations
- User Assignment Actions > Course membership – Role assignments)
- Organization hierarchy
-
Inbound (from Blackboard):
- Participation/Attendance
- Grades (Mid Term and Final)
Single Sign On (SSO) using Azure Active Directory (AAD) is set on the Blackboard side.
On the Anthology Student side, the integration is event-based.
On the Blackboard side, the integration is file-based (Azure file storage).
Student to Blackboard - Outbound Flow
Blackboard to Student - Outbound Flow





