Overview
You can integrate Student Accounting, Financial Aid, and Faculty Workload Management data between Anthology Anthology Student and Finance & HCM/Anthology Payroll.
Student Accounting and Financial Aid
The Student Accounts integration between Finance & HCM and Anthology Student uses APIs to move the data between the products.
The Student Accounting integration accomplishes the following results:
-
Creating a Student record in Finance & HCM from Anthology Student
-
Releasing transactions from Anthology Student to Finance & HCM
-
Integrating payment journals between Finance & HCM and Anthology Student
-
Processing batch jobs from Finance & HCM to Anthology Student
-
Synchronizing financial aid fund sources between Finance & HCM and Anthology Student
For example, Federal Work Study (FWS) is financial aid fund source for students. The diagram illustrates the FWS data integration.
For more information, refer to Student Accounting Integration.
Faculty Management
The Faculty management module in Finance & HCM is used yo create and maintain the details of instructor/staff records.
A staff/instructor record is created using one of the following methods:
-
A Worker record is created in the Human resources module and assigned to a position of faculty type. For more information, refer to Create a Position of Faculty Type (Finance & HCM Help).
Note: The payroll will be processed only for the instructor/staff records that are created as worker record in Finance & HCM.
-
An Instructor record is created manually in the Faculty management module. For more information, refer to Сreate an Instructor Record (Finance & HCM Help).
When Finance & HCM is integrated with Anthology Student, and the Faculty Management integration is enabled in Anthology Student, instructor/staff records that are created or updated in Finance & HCM are sent to Anthology Student.
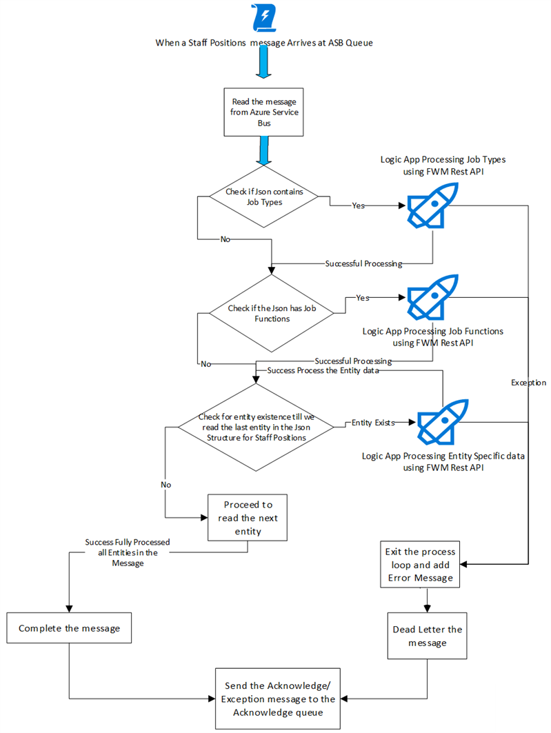
The Faculty Workload Management (FWM) module in Anthology Student includes assignment and salary data for instructors and staff at higher education institutions. The diagram illustrates the essential data flow for FWM data integration.
The Anthology Student's Faculty Workload Management uses Azure Service Bus publications and subscriptions to exchange data with Finance & HCM.
-
Data sent from Finance & HCM to Faculty Workload Management includes:
- Departments
- Job Types
- Job Functions
- Jobs
- Position Types
- Position Titles
- Positions
- Staff Position Assignments
-
Data sent from Anthology Payroll to Faculty Workload Management includes:
- Earning Codes
- Pay Cycles
- Pay Periods
-
Data sent from Faculty Workload Management to Anthology Payroll includes:
-
Earning Lines
-



