Register Students into a Term
You can register students for a class section within the term. This process is recommended when you have groups of students or a list of identified students whom you wish to register into an identified section within a term. This process saves time when there are many students that need to be registered in an identified section.
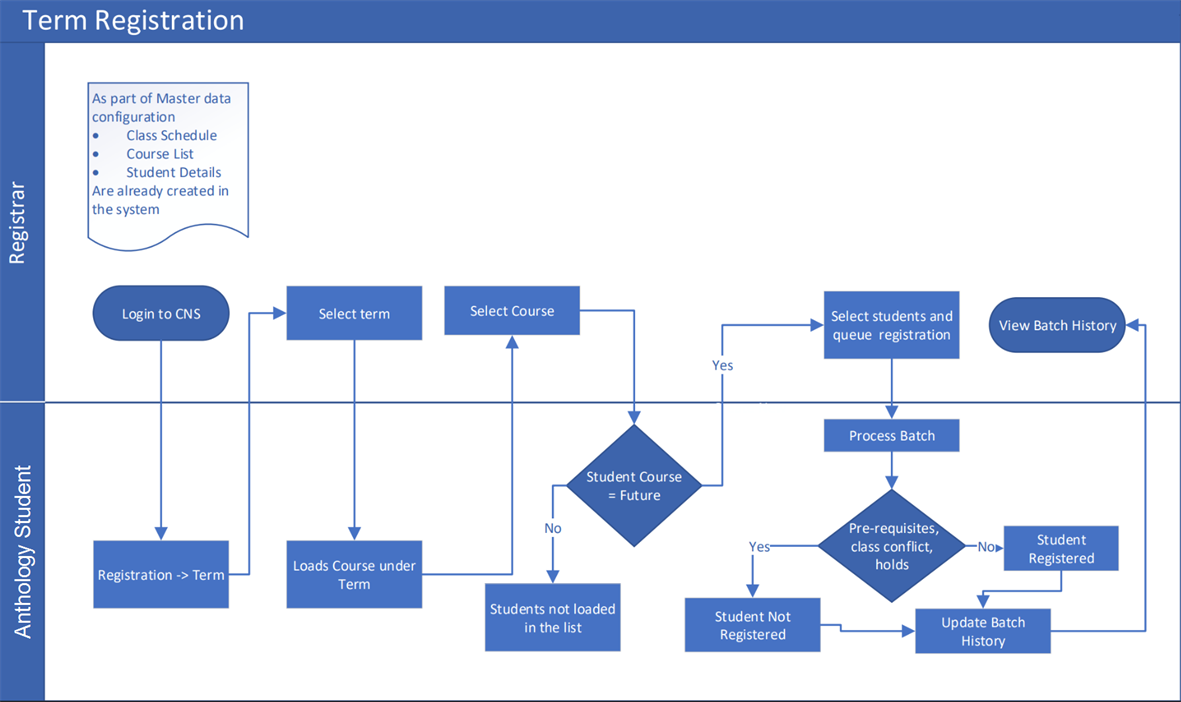
When you register, unregister, and drop courses for students, Anthology Student performs validations and identifies conflicts. If you have the required specialized permissions, you can override the conflicts.
The flowchart describes the steps taken by the registrar and the data validations performed by Anthology Student during the term registration process.
Prerequisites
You must have:
-
Common - Processes - View authorization
- Academics – Processes - Registration authorization
The course must:
-
Have a value of Future for Course Status
-
Be active or inactive and have active substitutes
For cross-referenced courses, your institution must have:
-
Enabled cross-reference sharing groups (CRSG) for the logged-in staff member
-
Enabled cross-referencing for the Academic Records module
You should also be familiar with the Background for Requisite Validations and Conflicts.
Access Method
Select the Processes tile > locate Academic Records > select Registration.
Procedure to Register Students into a Term
-
Select the Term tab.
-
Select the Term into which the students will be registered. The class sections scheduled for the term are displayed.
-
Select a row of the grid to view the instructor and start date in the fields at the bottom of the form.
-
Review the list of class sections.
-
Select the Class Section into which the students will be registered.
-
If the Term contains cross-referenced or shared courses, review the list of class sections in Cross.
-
In the Campus list, select All Campuses or Selected Campuses.
-
All Campuses - Students who are enrolled or active in all the campuses in your institution will be displayed and selected for registration.
-
Selected Campuses - Students who are enrolled or active in the selected campus will be displayed and selected for registration.
-
-
Select Next. The students are displayed in the Results section. The section also displays the Max Students and Students Registered, along with the Seats Available.
You can filter the students using available filter criteria, such as Student Group, Registration Group, or Shift.
-
Review and select the filter criteria.
-
If you want to view the details of the student registered, go to the View Registered Students grid.
Review the following values.
The list of students includes only those students in the group who have the selected course on their Student Course list in a Future status.
-
Select one or more students and select Queue Registration.
-
On the Submit Batch dialog, review the batch name and select Queue. The batch is submitted to the queue.
When the batch is processed, review the History tab to view any registration conflicts for students. All registration conflicts will be displayed in the Job Results grid.
